欢迎访问江苏省计算机学会网站!    设为首页  |  收藏本站
江苏省计算机学会
  •  当前位置首页 > 新闻中心 > 通知公告
    新闻中心  
    党建工作
    学会动态
    政策法规
    行业新闻
    图片新闻
    通知公告
    学会通讯
     
    通知公告
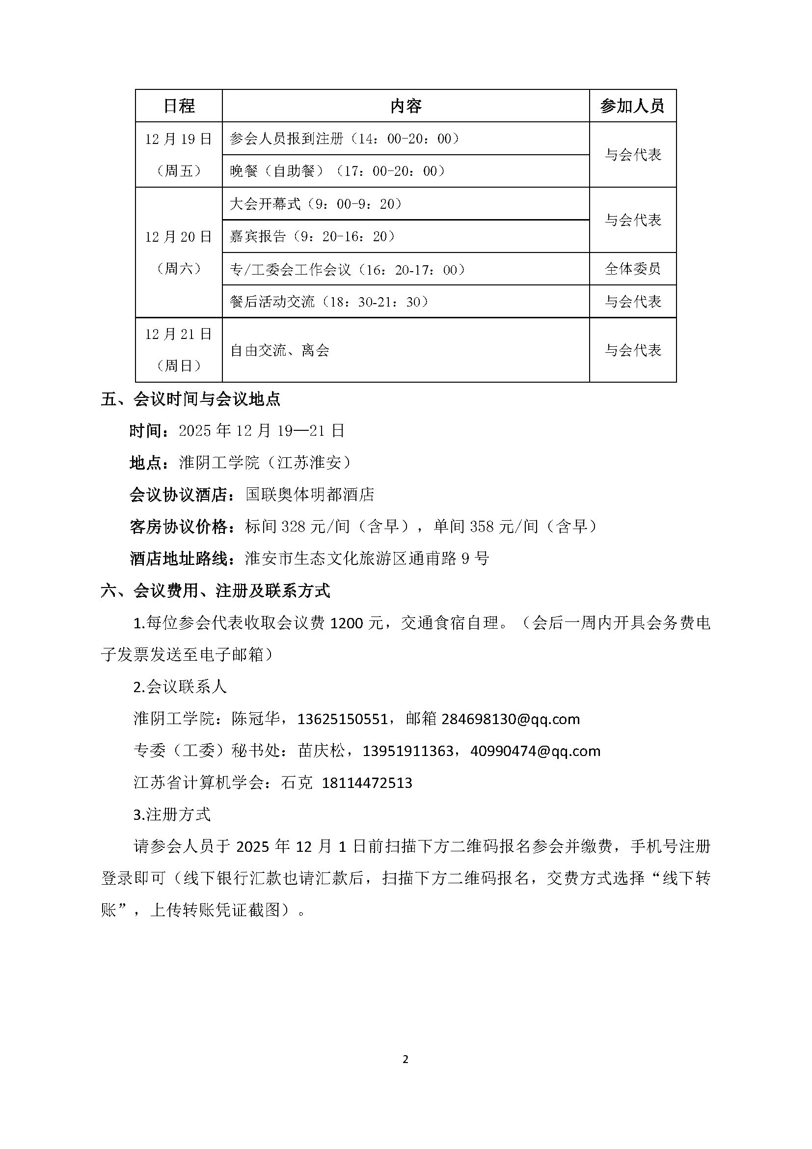
    第五届应用型高校计算机教育大会-第一轮通知
    发布时间:2025-10-24

    第五届应用型高校计算机教育大会-第一轮通知

    委员申请表

    上一篇:江苏省计算机学会关于组织开展2026年电子工业出版社教学类专项资金项目申报工作的通知
    下一篇:青年学者学术报告《Stateful Reactive System Fuzzing 》
    友情链接:
    江苏省科学技术协会 中国计算机学会 南京大学 南京大学计算机科技与技术系 南京大学软件学院 东南大学计算机科学与工程学院 江苏经贸职业技术学院 南京信息职业技术学院 南京工业职业技术学院 江苏海事职业技术学院 常州信息职业技术学院 国网电力科学研究院 电子科技集团第28研究所 江南计算技术研究所 
       
     

    Copyright (c) 版权所有 江苏省计算机学会          南京网站建设公司
    秘书处办公室       地址: 江苏省南京市仙林大道163号  邮编:210023   电话/传真:025-89680909   
    秘书处市内联络点   地址: 江苏省南京市汉口路22号     邮编:210093   电话/传真:025-86635622
    电子邮箱:jscs@nju.edu.cn   网址:www.jscs.org.cn    技术支持:南京成旭通信息技术有限公司  

    网站备案号:苏ICP备14049275号-1   公安备案号:苏公网安备32011302323110号

    您是本站第72064636位来客!